2
Pulsa sobre las áreas o iconos activos de la imagen.
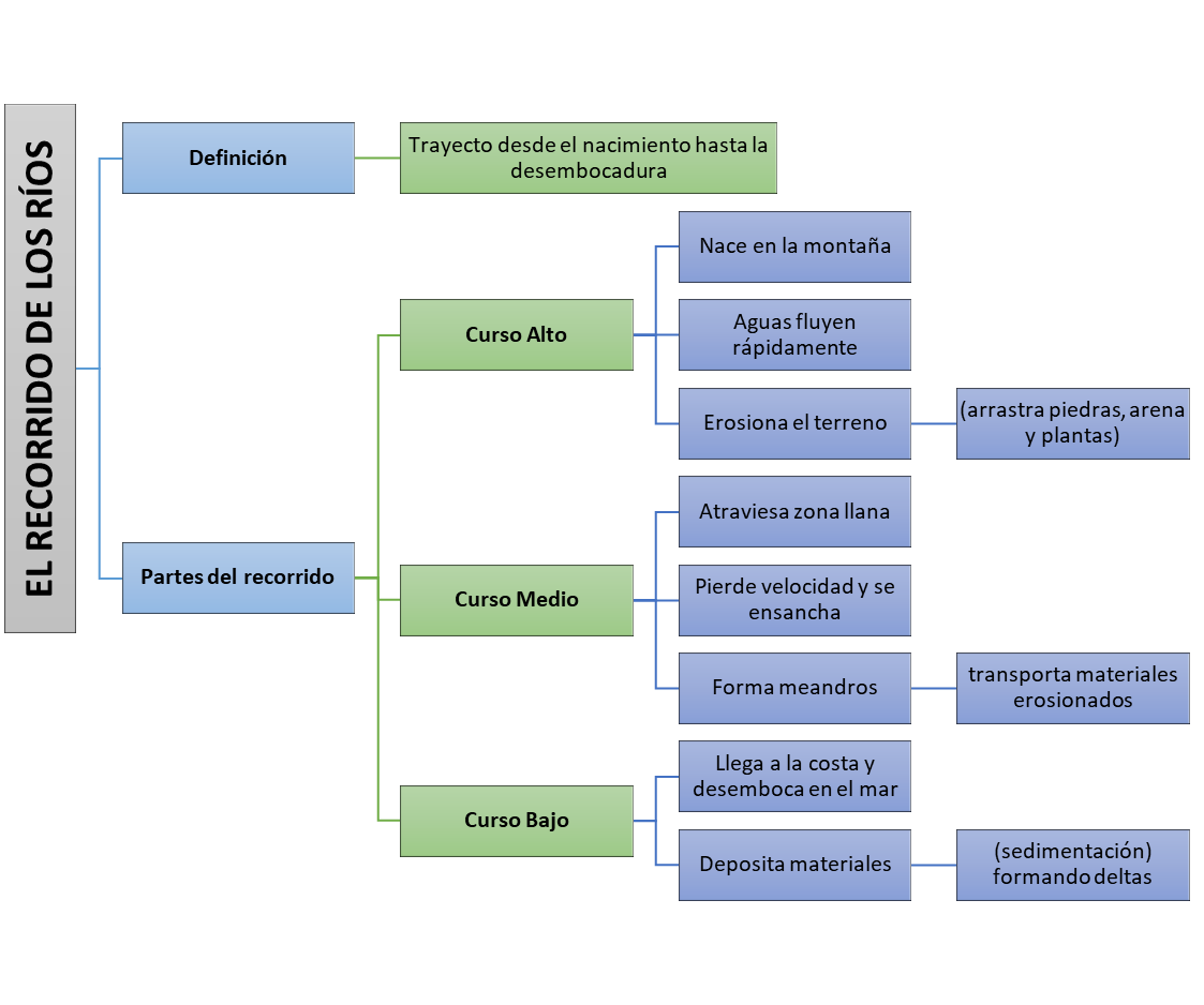
{"typeGame":"Mapa","instructions":"","showMinimize":false,"showActiveAreas":false,"author":"","url":"/previews/C__Users_juana_Documents_curso_23-24_3_C2_BA_c_medio_exelearning_c_medio_3_C2_BA_fases_rios.jpg","authorImage":"","altImage":"","itinerary":{"showClue":false,"clueGame":"","percentageClue":40,"showCodeAccess":false,"codeAccess":"","messageCodeAccess":""},"points":[{"id":"p878539847878","title":"1","type":4,"url":"","video":"","x":0.2425,"y":0.0547816265060241,"x1":0,"y1":0,"footer":"","author":"","alt":"","iVideo":0,"fVideo":0,"eText":"","iconType":0,"question":"ALTO","question_audio":"","toolTip":"","link":"","color":"#000000","fontSize":"14","map":{"id":"a878539847878","pts":[{"id":"p1371135133293","title":"","type":0,"url":"","video":"","x":0,"y":0,"x1":0,"y1":0,"footer":"","author":"","alt":"","iVideo":0,"fVideo":0,"eText":"","iconType":0,"question":"","question_audio":"","toolTip":"","link":"","color":"#000000","fontSize":"14","map":{"id":"a1371135133293","url":"","alt":"","author":"","pts":[]},"slides":[{"id":"s1371135133293","title":"","url":"","author":"","alt":"","footer":""}],"activeSlide":0}],"url":"","alt":"","author":"","active":0},"slides":[{"id":"s878539847878","title":"","url":"","author":"","alt":"","footer":""}],"activeSlide":0,"audio":""},{"id":"p133035318547","title":"2","type":4,"url":"","video":"","x":0.54875,"y":0.044741465863453816,"x1":0,"y1":0,"footer":"","author":"","alt":"","iVideo":0,"fVideo":0,"eText":"","iconType":0,"question":"CURSO MEDIO","question_audio":"","toolTip":"","link":"","color":"#000000","fontSize":"14","map":{"id":"a133035318547","pts":[{"id":"p1676037458566","title":"","type":0,"url":"","video":"","x":0,"y":0,"x1":0,"y1":0,"footer":"","author":"","alt":"","iVideo":0,"fVideo":0,"eText":"","iconType":0,"question":"","question_audio":"","toolTip":"","link":"","color":"#000000","fontSize":"14","map":{"id":"a1676037458566","url":"","alt":"","author":"","pts":[]},"slides":[{"id":"s1676037458566","title":"","url":"","author":"","alt":"","footer":""}],"activeSlide":0}],"url":"","alt":"","author":"","active":0},"slides":[{"id":"s133035318547","title":"","url":"","author":"","alt":"","footer":""}],"activeSlide":0,"audio":""},{"id":"p926732664360","title":"3","type":4,"url":"","video":"","x":0.88125,"y":0.050765562248995984,"x1":0,"y1":0,"footer":"","author":"","alt":"","iVideo":0,"fVideo":0,"eText":"","iconType":0,"question":"CURSO BAJO","question_audio":"","toolTip":"","link":"","color":"#000000","fontSize":"14","map":{"id":"a926732664360","pts":[{"id":"p576940591091","title":"","type":0,"url":"","video":"","x":0,"y":0,"x1":0,"y1":0,"footer":"","author":"","alt":"","iVideo":0,"fVideo":0,"eText":"","iconType":0,"question":"","question_audio":"","toolTip":"","link":"","color":"#000000","fontSize":"14","map":{"id":"a576940591091","url":"","alt":"","author":"","pts":[]},"slides":[{"id":"s576940591091","title":"","url":"","author":"","alt":"","footer":""}],"activeSlide":0}],"url":"","alt":"","author":"","active":0},"slides":[{"id":"s926732664360","title":"","url":"","author":"","alt":"","footer":""}],"activeSlide":0,"audio":""},{"id":"p395824834326","title":"4","type":4,"url":"","video":"","x":0.5475,"y":0.623054718875502,"x1":0,"y1":0,"footer":"","author":"","alt":"","iVideo":0,"fVideo":0,"eText":"","iconType":0,"question":"AFLUENTES","question_audio":"","toolTip":"","link":"","color":"#000000","fontSize":"14","map":{"id":"a395824834326","pts":[{"id":"p1648066373315","title":"","type":0,"url":"","video":"","x":0,"y":0,"x1":0,"y1":0,"footer":"","author":"","alt":"","iVideo":0,"fVideo":0,"eText":"","iconType":0,"question":"","question_audio":"","toolTip":"","link":"","color":"#000000","fontSize":"14","map":{"id":"a1648066373315","url":"","alt":"","author":"","pts":[]},"slides":[{"id":"s1648066373315","title":"","url":"","author":"","alt":"","footer":""}],"activeSlide":0}],"url":"","alt":"","author":"","active":0},"slides":[{"id":"s395824834326","title":"","url":"","author":"","alt":"","footer":""}],"activeSlide":0,"audio":""},{"id":"p1681754578555","title":"5","type":4,"url":"","video":"","x":0.9,"y":0.6049824297188755,"x1":0,"y1":0,"footer":"","author":"","alt":"","iVideo":0,"fVideo":0,"eText":"","iconType":0,"question":"DESEMBOCADURA","question_audio":"","toolTip":"","link":"","color":"#000000","fontSize":"14","map":{"id":"a1681754578555","pts":[{"id":"p1086168133051","title":"","type":0,"url":"","video":"","x":0,"y":0,"x1":0,"y1":0,"footer":"","author":"","alt":"","iVideo":0,"fVideo":0,"eText":"","iconType":0,"question":"","question_audio":"","toolTip":"","link":"","color":"#000000","fontSize":"14","map":{"id":"a1086168133051","url":"","alt":"","author":"","pts":[]},"slides":[{"id":"s1086168133051","title":"","url":"","author":"","alt":"","footer":""}],"activeSlide":0}],"url":"","alt":"","author":"","active":0},"slides":[{"id":"s1681754578555","title":"","url":"","author":"","alt":"","footer":""}],"activeSlide":0,"audio":""},{"id":"p1089823629629","title":"6","type":4,"url":"","video":"","x":0.15125,"y":0.4322916666666667,"x1":0,"y1":0,"footer":"","author":"","alt":"","iVideo":0,"fVideo":0,"eText":"","iconType":0,"question":"EROSIÓN","question_audio":"","toolTip":"","link":"","color":"#000000","fontSize":"14","map":{"id":"a1089823629629","pts":[{"id":"p500228220853","title":"","type":0,"url":"","video":"","x":0,"y":0,"x1":0,"y1":0,"footer":"","author":"","alt":"","iVideo":0,"fVideo":0,"eText":"","iconType":0,"question":"","question_audio":"","toolTip":"","link":"","color":"#000000","fontSize":"14","map":{"id":"a500228220853","url":"","alt":"","author":"","pts":[]},"slides":[{"id":"s500228220853","title":"","url":"","author":"","alt":"","footer":""}],"activeSlide":0}],"url":"","alt":"","author":"","active":0},"slides":[{"id":"s1089823629629","title":"","url":"","author":"","alt":"","footer":""}],"activeSlide":0,"audio":""},{"id":"p709007283057","title":"7","type":4,"url":"","video":"","x":0.51,"y":0.4483559236947791,"x1":0,"y1":0,"footer":"","author":"","alt":"","iVideo":0,"fVideo":0,"eText":"","iconType":0,"question":"TRANSPORTE","question_audio":"","toolTip":"","link":"","color":"#000000","fontSize":"14","map":{"id":"a709007283057","pts":[{"id":"p1002366339501","title":"","type":0,"url":"","video":"","x":0,"y":0,"x1":0,"y1":0,"footer":"","author":"","alt":"","iVideo":0,"fVideo":0,"eText":"","iconType":0,"question":"","question_audio":"","toolTip":"","link":"","color":"#000000","fontSize":"14","map":{"id":"a1002366339501","url":"","alt":"","author":"","pts":[]},"slides":[{"id":"s1002366339501","title":"","url":"","author":"","alt":"","footer":""}],"activeSlide":0}],"url":"","alt":"","author":"","active":0},"slides":[{"id":"s709007283057","title":"","url":"","author":"","alt":"","footer":""}],"activeSlide":0,"audio":""},{"id":"p1163690040489","title":"8","type":4,"url":"","video":"","x":0.85125,"y":0.4503639558232932,"x1":0,"y1":0,"footer":"","author":"","alt":"","iVideo":0,"fVideo":0,"eText":"","iconType":0,"question":"SEDIMENTACIÓN","question_audio":"","toolTip":"","link":"","color":"#000000","fontSize":"14","map":{"id":"a1163690040489","pts":[{"id":"p1687444993517","title":"","type":0,"url":"","video":"","x":0,"y":0,"x1":0,"y1":0,"footer":"","author":"","alt":"","iVideo":0,"fVideo":0,"eText":"","iconType":0,"question":"","question_audio":"","toolTip":"","link":"","color":"#000000","fontSize":"14","map":{"id":"a1687444993517","url":"","alt":"","author":"","pts":[]},"slides":[{"id":"s1687444993517","title":"","url":"","author":"","alt":"","footer":""}],"activeSlide":0}],"url":"","alt":"","author":"","active":0},"slides":[{"id":"s1163690040489","title":"","url":"","author":"","alt":"","footer":""}],"activeSlide":0,"audio":""}],"isScorm":0,"textButtonScorm":"Guardar la puntuación","repeatActivity":false,"textAfter":"","evaluation":3,"selectsGame":[{"typeSelect":0,"numberOptions":4,"quextion":"","options":["","","",""],"solution":"","solutionWord":"","percentageShow":35,"msgError":"","msgHit":""}],"isNavigable":true,"showSolution":true,"timeShowSolution":3,"version":2,"percentajeIdentify":100,"percentajeShowQ":100,"percentajeQuestions":100,"autoShow":false,"autoAudio":true,"optionsNumber":0,"evaluationF":false,"evaluationIDF":"","id":"2025330162346-120","order":"","msgs":{"msgSubmit":"Enviar","msgIndicateWord":"Proporcione una palabra o expresión","msgClue":"¡Genial! La pista es:","msgErrors":"Errores","msgHits":"Aciertos","msgScore":"Puntuación","msgMinimize":"Minimizar","msgMaximize":"Maximizar","msgFullScreen":"Pantalla Completa","msgNoImage":"Pregunta sin imágenes","msgSuccesses":"¡Correcto! | ¡Excelente! | ¡Genial! | ¡Muy bien! | ¡Perfecto!","msgFailures":"¡No era eso! | ¡Incorrecto! | ¡No es correcto! | ¡Lo sentimos! | ¡Error!","msgTryAgain":"Necesita al menos un %s% de respuestas correctas para conseguir la información. Vuelva a intentarlo.","msgEndGameScore":"Antes de guardar la puntuación comience la partida.","msgScoreScorm":"La puntuación no se puede guardar porque esta página no forma parte de un paquete SCORM.","msgPoint":"Punto","msgAnswer":"Responder","msgOnlySaveScore":"¡Sólo puede guardar la puntuación una vez!","msgOnlySave":"Sólo puede guardar una vez","msgInformation":"Información","msgYouScore":"Su puntuación","msgOnlySaveAuto":"Su puntuación se guardará después de cada pregunta. Sólo puede jugar una vez.","msgSaveAuto":"Su puntuación se guardará automáticamente después de cada pregunta.","msgSeveralScore":"Puede guardar la puntuación tantas veces como quiera","msgYouLastScore":"La última puntuación guardada es","msgActityComply":"Ya ha realizado esta actividad.","msgPlaySeveralTimes":"Puede realizar esta actividad cuantas veces quiera","msgClose":"Cerrar","msgPoints":"puntos","msgPointsA":"Puntos","msgQuestions":"Preguntas","msgAudio":"Audio","msgAccept":"Aceptar","msgYes":"Sí","msgNo":"No","msgShowAreas":"Mostrar áreas activas","msgShowTest":"Mostrar cuestionario","msgGoActivity":"Pulsa aquí para realizar esta actividad","msgSelectAnswers":"Selecciona las opciones correctas y pulsa sobre el botón 'Responder'.","msgCheksOptions":"Marca todas las opciones en el orden adecuado y pulsa sobre el botón 'Responder'.","msgWriteAnswer":"Escribe la palabra o expresión correcta y pulsa en el botón 'Responder'.","msgIdentify":"Identifica","msgSearch":"Buscar","msgClickOn":"Pulsa sobre","msgReviewContents":"Debes repasar el %s% de los contenidos de la actividad antes de completar el cuestionario.","msgScore10":"¡Todo perfecto! ¡Enhorabuena! ¿Deseas repetir esta actividad?","msgScore4":"No has superado esta prueba. Repasa sus contenidos e inténtalo de nuevo. ¿Deseas repetir la actividad?","msgScore6":"¡Estupendo! Has superado la prueba, pero seguro que lo puedes mejorar. ¿Deseas repetir esta actividad?","msgScore8":"¡Casi perfecto! Aún lo puedes hacer mejor. ¿Deseas repetir esta actividad?","msgNotCorrect":"¡No es correcto! Has pulsado sobre","msgNotCorrect1":"¡No es correcto! Has pulsado sobre","msgNotCorrect2":"y la respuesta correcta es","msgNotCorrect3":"¡Prueba otra vez!","msgAllVisited":"¡Genial! Has visitado los puntos necesarios.","msgCompleteTest":"Puedes completar el cuestionario.","msgPlayStart":"Pulse aquí para empezar","msgSubtitles":"Subtítulos","msgSelectSubtitles":"Selecciona un archivo de subtítulos. Formatos válidos:","msgNumQuestions":"Número de preguntas","msgHome":"Inicio","msgReturn":"Volver","msgCheck":"Comprobar","msgUncompletedActivity":"Actividad no completada","msgSuccessfulActivity":"Actividad superada. Puntuación: %s","msgUnsuccessfulActivity":"Actividad no superada. Puntuación: %s","msgTypeGame":"Mapa"}}

Su navegador no es compatible con esta herramienta.